
Campus Bite
MHS products and certifications redesigned for effortless access at our customer's fingertips.
Role
Role
Role
Role
Product Owner
UX/UI Designer
Timeline
Team
30 Weeks
Lorem ipsum dolor sit amet, consectetur adipiscing elit. Aenean ac venenatis nunc, id gravida enim.

MHS sells psychological assessments, training tools, and resources for professionals in mental health, education, public safety, and corporate fields. Their products help measure things like emotional intelligence, behaviour, and other key psychological factors.
Brief
MHS makes psychological assessments, training tools, and resources for professionals in mental health, education, public safety, and corporate fields. `
Users struggled to find information due to inconsistent layouts, unclear product organization, and poor accessibility, resulting in confusion and reduced confidence while browsing.
Problem
Behind the Dining: Stakeholder Map
Constraints
and Challenges
MHS sells psychological assessments, training tools, and resources for professionals in mental health, education, public safety, and corporate fields. Their products help measure things like emotional intelligence, behaviour, and other key psychological factors.
Target Users
MHS sells psychological assessments, training tools, and resources for professionals in mental health, education, public safety, and corporate fields. Their products help measure things like emotional intelligence, behaviour, and other key psychological factors.


















Existing Solutions
MHS sells psychological assessments, training tools, and resources for professionals in mental health, education, public safety, and corporate fields. Their products help measure things like emotional intelligence, behaviour, and other key psychological factors.
How might we create a more optimized and convenient on-campus dining experience that helps students quickly find restaurants, reduce wait times, and confidently explore food options in detail?
Problem Statement
User Research
Diary Study
The diary study involved 8 participants documenting their daily food choices, habits, and experiences with on-campus vendors over a set two-week period.
User Interviews
The diary study involved 8 participants documenting their daily food choices, habits, and experiences with on-campus vendors over a set two-week period.
Co-Creation Ideation Workshop
The diary study involved 8 participants documenting their daily food choices, habits, and experiences with on-campus vendors over a set two-week period.






4 Commuter Students | 3 Residential Students
4 Commuter Students | 4 Residential Students
Research Findings






The diary study involved 8 participants documenting their daily food choices, habits, and experiences with on-campus vendors over a set two-week period.






Research
User Interview
The diary study involved 8 participants documenting their daily food choices, habits, and experiences with on-campus vendors over a set two-week period.








Co-Creation Workshop
The diary study involved 8 participants documenting their daily food choices, habits, and experiences with on-campus vendors over a set period.
Research




User Personas






To better understand how our users currently navigate starting side projects and the associated pain points, I conducted user interviews with the help of 2 designers with 4 participants, ranging from students driven to learn to startup owners whose companies began as side projects.
Ideation Post Brainstorm
To better understand how our users currently navigate starting side projects and the associated pain points, I conducted user interviews with the help of 2 designers with 4 participants, ranging from students driven to learn to startup owners whose companies began as side projects.




To better understand how our users currently navigate starting side projects and the associated pain points, I conducted user interviews with the help of 2 designers with 4 participants, ranging from students driven to learn to startup owners whose companies began as side projects.
Ideation Post Brainstorm




Ideation Post Brainstorm
To better understand how our users currently navigate starting side projects and the associated pain points, I conducted user interviews with the help of 2 designers with 4 participants, ranging from students driven to learn to startup owners whose companies began as side projects.


Ideation Post Brainstorm
To better understand how our users currently navigate starting side projects and the associated pain points, I conducted user interviews with the help of 2 designers with 4 participants, ranging from students driven to learn to startup owners whose companies began as side projects.




Diary Study
The diary study involved 8 participants documenting their daily food choices, habits, and experiences with on-campus vendors over a set two-week period.
Diary Study
The diary study involved 8 participants documenting their daily food choices, habits, and experiences with on-campus vendors over a set two-week period.
Diary Study
The diary study involved 8 participants documenting their daily food choices, habits, and experiences with on-campus vendors over a set two-week period.


Diary Study
The diary study involved 8 participants documenting their daily food choices, habits, and experiences with on-campus vendors over a set two-week period.
Diary Study
The diary study involved 8 participants documenting their daily food choices, habits, and experiences with on-campus vendors over a set two-week period.


Diary Study
The diary study involved 8 participants documenting their daily food choices, habits, and experiences with on-campus vendors over a set two-week period.
Diary Study
The diary study involved 8 participants documenting their daily food choices, habits, and experiences with on-campus vendors over a set two-week period.
Home Hub
The home hub is a centralized location where users can see on-campus food related promotions, their selected personal favourite restaurants, and restaurant wait times and statuses.
Users can also access their account information directly from the home hub to edit it should they need to.


The Solution
Wait Times


The Solution


Restaurant status, complete menus, and locations help students know if they're open, where they can find them, and what they can order.
Wait times help users know what to expect when seeking out a restaurant to dine at. These outputs are based on "busiest time" projections from campus vendor management.
Notifications Keep Users In The Loop
Notifications let users know what restaurants are in proximity to them, and their estimated wait times so students know what to expect should they choose to indulge in their hunger or thirst on campus.


The Solution
Detailed Menus
Completed restaurant menus with nutrition facts, ingredients, and recommendations based on onboarding data shows users what they need.
To ensure each student's needs are tended to, I incorporated dietary filters on menus, offering high protein, gluten-free, lactose-free, and vegetarian selections.


The Solution


Reviews & Ratings
By talking to real students (and being one myself) I learned ratings and reviews could definitely help bring students together and foster community by letting them share their experiences to campus vendors and with other students.


The Solution
No project is free of limitations.
Dependence on Chartwell:
Humber’s food offerings are controlled by Chartwell, a major food vendor in North American retirement, and post-secondary communities. Changing the food selection was simply not an option.
No Physical Infrastructure Changes:
The project could not alter the physical layout of food locations or move vendors to different spots.
I could implement my own physical solutions or products onto campus.
Technological Feasibility:
Implementing machine learning-based solutions is not feasible given my real current capacity as a student.
Mining data for in-app solutions can be costly, time-consuming, or infeasible. I can only use my personal research findings to influence design decisions.
Impact: This constrains the sophistication of AI-driven, or physical tech-based features.
Cost and Feasibility of Advanced Features:
Integrating person-recognition technology for live line status tracking is expensive and likely unfeasible.
Impact: Alternative methods must be explored for queue monitoring.
The main purpose of this capstone thesis project was to solve my identified problem while operating within the confines of my real environment and my (often limited) capability as a design student.
Constraints
I wanted to better understand the challenges students and staff faced with on-campus dining at Humber College’s North Campus, like how convenience, variety, and accessibility shaped their choices. I looked at how they used the current services, what frustrated them, and how their experience could be improved. By combining qualitative and quantitative research methods, my goal was to gather insights to create a user-friendly, personalized dining solution that better fit the needs of the Humber North community.
Research Goals
Research Methods
Diary Study
The diary study involved 8 participants documenting their daily food choices, habits, and experiences with on-campus vendors over a set period.
Starbucks Visits: 7 out of 8 participants reported visiting Starbucks at least once during the study, making it the most popular vendor.
Decision Factors: Proximity and convenience were the main drivers behind participants’ food choices, with less focus on variety or nutrition.
Purchasing Trends: Commuter students made more on-campus food purchases compared to residential students, indicating a potential disconnect with residential needs. This could also potentially indicate a lack in desire from residential students to purchase on-campus food as often due to having cooking, and grocer resources at their disposal.
Satisfaction Variation: Participants were generally happy with the drink options but expressed dissatisfaction with the food offerings on campus.


Research Methods
User Interview
The user interviews involved 4 participants and focused on gathering qualitative insights about their experiences, thoughts, and feelings regarding Humber College’s food offerings through discussion.
Overall Dissatisfaction: All 4 participants expressed dissatisfaction with the variety and quality of food options available on campus.
Necessity Over Enjoyment: 4/4 participants said their satisfaction with on-campus food comes from necessity rather than genuinely enjoying the offerings.
Limited Variety: Every participant agreed the current food options lack variety, which negatively impacts their dining experience.
Suggestions for Improvement: Participants highlighted the need for better-quality food and more diverse options to enhance the overall campus dining experience.


Research Methods
Co-Creation Workshop
The co-creation workshop brought 7-9 participants together to collaboratively brainstorm and ideate potential improvements to on-campus dining experiences.
Top Priorities: Participants emphasized the importance of introducing healthier food options and greater variety to better meet diverse dietary preferences.
Vendor Feedback: Many felt that existing vendors lacked cultural diversity in their offerings, leading to limited appeal for a broader student demographic.
Environmental Considerations: Sustainability emerged as a key concern, with participants suggesting eco-friendly packaging and waste reduction initiatives.
Design Process


I developed a service blueprint to map the interactions between Humber College students, food providers, and the dining services, highlighting the relationships, processes, and exchanges that occur within this system.
Design Process


I then developed information architecture by analyzing user research findings like diary study data, interview insights, and workshop outputs, to understand users' needs, behaviours, and priorities.
Design Process


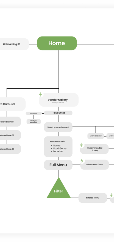
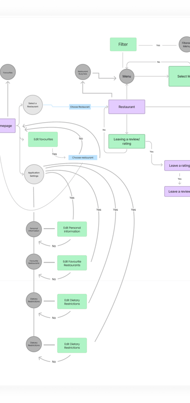
After establishing the information architecture, I developed a user flow to visualize the steps students take to interact with on-campus services related to dining.
Full-Scale View
For a full-scale view of the user flow, please click the link below.
Design Process


I then started drafting sketches to conceptualize my solution to the identified problem.
Design Process
After sketching out some of my concepts, I decided to start mapping out their functional locations through wireframing.
















Design Process
I further refined these wireframes. Establishing component and media placement across different screens and scenarios.


Design Process
Once I figured out the framework for the original design, I began to flesh it out with visual elements like colour, iconography, photos and branding.
















Design Process




















Taking a closer look after the project closed, I wanted to add more contemporary and familiar design components to improve the overall look of the digital output, without sacrificing its original scaffolding.
What did I learn? Let's talk about
key takeaways
Try to know your constraints before you begin
This being my first, full scale UX project presented a few unexpected obstacles, the severity of the contextual constraints being one of them. If I was more aware of said constraints beforehand, this would have drastically redirected the focus of the original project. I used this lesson to guide my process work in future projects.
Accessibility is crucial
Accessibility (most notably colour contrast) is a very important way to to ensure your digital products can be used by everyone. With my current knowledge of accessibility practices and compliance requirements, I would have used these to create a more accessible application.
Sometimes, real change starts from above.
With so many companies having dominion over how food (and their services) are brought to students, it is evident that many of them have influence over the quality and accessibility of meals offered. This power allows them to shape eating habits, nutrition standards, and even the sustainability of food sourcing. By taking responsibility for these impacts, companies can lead real change, advocating for healthier, more sustainable options, and improved experiences that not only benefit students but also contribute positively to the broader environment.
If you made it this far,
Thank you for viewing this case study, please feel free to view some of my other projects!
© 2025 Andrew Russell. All Rights Reserved.
Toronto, ON, Canada
